您好,欢迎访问大连汇成心理咨询职业培训学校!
  • 官方微信
  • 在线客服

0411-39768816

全国咨询热线

课程介绍

心理咨询师职业培训

您现在所在位置:网站首页 > 培训课程 > 技能提升系列 > 应用课程

人本理念沙盘疗法在心理咨询中的应用

  • 心理咨询师
  • 心理辅导
  • 沙游爱好者

通过培训,使学员能够掌握沙盘游戏疗法的基本方法,具备能够开展针对中小学生一般心理问题咨询的实际操作技能。

累计报名:999+

课程概述
一盘细沙,一瓶清水,一架子各式各样的物件造型,加上咨询师的关注与投入,来访者的真实表现和创造,这就构成了沙盘游戏疗法的最基本的要素!

在这个过程中,内心的世界得以呈现,心灵得以充实与发展,治愈与转化也就发生了。


什么是沙盘游戏疗法(箱庭疗法)


 “沙盘疗法”又称箱庭疗法或沙盘游戏疗法,作为一种心理临床技法,让来访者在有细沙的特制沙盘中随意摆放玩具,从而构成箱庭作品。咨询师陪伴来访者完成箱庭作品的制作,通过与来访者对话,在理解作品象征意义的基础上,体验来访者的情绪情感,促进来访者的心理发展与变化,从而达到自我疗愈的目的。

沙盘疗法可以针对个人、家庭,也可以针对团体。


人本主义沙盘游戏疗法


想到沙盘疗法,你会想到什么?

荣格?精神分析?意象?

很多人会误解,只有是精神分析的治疗师,才能够学习沙盘游戏疗法。其实不是的。

聂老师带来的人本主义沙盘疗法,就是一套谁都可以学,谁都可以用的,以人本主义为基础的心理咨询方法。

这套疗法更加能够体现人本主义疗法的特点,以来访者的需要为治疗目标,整合不同的咨询方法,让咨询更加贴近来访者,帮助来访者在咨询中体会到“高峰体验”,在咨询中不仅让来访者开心,更可以帮助来访者成长,实现自我价值。


团体沙盘真实案例完整呈现


沙盘团体的具体流程和规则是什么样子的?如何带领团体,如何使用沙盘?如何运用扰动技术,让他们在团体中互相作用,在互动过程中互相疗愈,修正内在的关系模式?

人本主义的团体沙盘,每个人都是没有防御的,在玩的过程中,可以体现出每个人真实的反应和态度,对于人际关系的提升有很大的帮助。

我们可以在聂老师的团体沙盘带领中,看到团体沙盘的建构过程,人本理念沙盘的特色,及如何去带领团体沙盘,并让一个团体在安全的环境下去成长。


真实案例呈现沙盘咨询全过程


透过个体真实案例,呈现个体沙盘咨询全过程。

课程中,选取了两位真实来访者,与聂老师一起工作,在聂老师的陪伴下,沙盘疗法的作用发生,来访者发生改变。

透过真实案例咨询,我们可以感受到聂老师浓浓的人本味道,放下,好奇,跟随,探索。每一个问话都能更加触碰到来访者的内心,让沙具的世界变得生动形象,且充满人本的感动。

案例中详细展示了个体沙盘的运用步骤:

(一)沙盘导入:包括触沙、指导语和放置玩具。“摆上你喜欢的任何东西”
(二)沙盘制作:在制作过程中,治疗师让来访者自己慢慢地感受,自己反复思考,对自己内心力量的一种挖掘。
(三)体验箱庭作品:不要急于听取来访者对自己作品的解释或对话,给一点时间,让来访者安静地体验自己的内心世界。
(四)箱庭作品拆除:一次的箱庭疗法过程主要以来访者在所限定的时间(60分钟)内,来访者认为作完了或好了为依据而结束。


课程特色


1、真实案例完整呈现

为了帮助大家更好地了解、学习团体沙盘咨询如何做,聂老师特别选取了一个团体来做人际关系团体沙盘;
两位真实个案和聂老师一起,分别呈现了“职业规划”“情感困惑”的个体沙盘咨询如何进行。

2、人本取向沙盘游戏疗法

无论是聂老师的理论课程,还是真实案例的咨询,我们都能看到人本取向沙盘咨询的人本特色,咨询师只管去欣赏,不期待,不评判。通过提问,帮助来访者对其自身有更清晰的了解。

3、沙盘游戏不用传统的对话,却更有趣

相比于其他治疗方式,沙盘游戏是在创造一个想象的世界,比单纯的对话更有趣。而且对于青少年和一些特殊群体而言,沙盘咨询,也可以突破咨询对话的有限性。
沙盘游戏疗法,非言语性的特点,特别适合言语能力还未充分发展的儿童或言语能力有障碍的儿童、自闭症儿童,对于多动症、选择性缄默症、抑郁症、恐惧症、焦虑症、学习困难、阅读障碍和言语障碍、攻击行为、情绪问题、创伤后应激障碍(PTSD)等均有一定的治疗效果。

4、沙盘疗法可以轻松绕过防御

沙盘疗法可以很显著的降低来访者的防御,让其更好的投入到想象的创作之中。咨询中,有一个来访者是比较理智的,他说相较于自己体验过的对话咨询,沙盘咨询更能触碰到他的内心情感。

5、适用广泛

沙盘游戏疗法不仅可以用于个体咨询,还可以用于家庭咨询、团体咨询。对于儿童和青少年,沙盘游戏疗法也是推荐优先选择的疗法之一。


课程目标


1、 理解沙盘游戏疗法的精髓并为从事心理咨询工作奠定基础;

2、 深刻理解沙盘游戏疗法、了解并感受沙盘游戏疗法的工作原理、步骤及注意事项;

3、 掌握本课程,可具备心理咨询师、沙盘游戏咨询师的基本素质;

4、 熟练沙盘游戏疗法的操作步骤,掌握沙盘游戏咨询技能;

5、 促进心理学爱好者的个人成长。


适用人群


1、心理咨询师,心理治疗师;
2、学校德育老师及心理辅导老师;
3、精神科医生及心理医生;
4、社会心理矫正团体、监狱管理、心理援助与社会工作者;
5、家长及心理学爱好者。


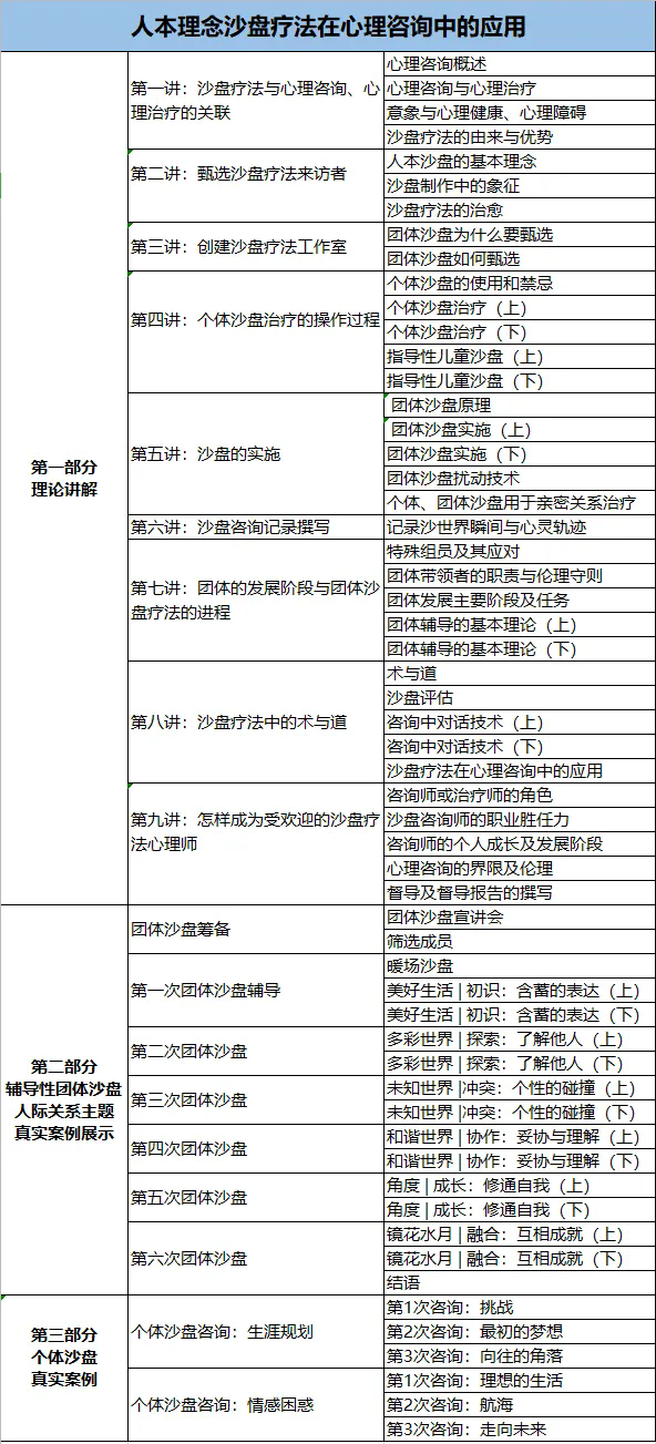
课程大纲






主讲专家简介


聂振伟

北京师范大学心理咨询中心前主任、常务副主任、副教授(前后任20年)
雪绒花学生心理帮助热线资深督导,创办者之一。(该热线前身是1989年2月开通,至今31年);
中国心理学会首批注册心理师、督导师(D-09-007)
1998年师从香港中文大学林孟平教授心理咨询与辅导方向研究生课程(人本心理取向);
2012年10月21日获得亚隆心理学院美国“欧文·亚隆团体咨询师”的认证。
美国培训师Ruthellen  josselson.ph.D.和Molyn Leszcz,M.D。
中国心理卫生协会大学生心理咨询专业委员会常务委员兼督导委员会委员
中国心理卫生协会团体心理辅导与治疗专业委员会第一二届常务委员
北京高校心理素质研究会前副会长

学习形式


课程为视频课程,电脑或手机APP上随时可学。

共55课时,开通期365天,开通期间,可以反复观看,回顾学习。

老师介绍

聂振伟


北京师范大学心理咨询中心前主任、常务副主任、副教授(前后任20年)
雪绒花学生心理帮助热线资深督导,创办者之一。(该热线前身是1989年2月开通,至今31年);
中国心理学会首批注册心理师、督导师(D-09-007)
1998年师从香港中文大学林孟平教授心理咨询与辅导方向研究生课程(人本心理取向);
2012年10月21日获得亚隆心理学院美国“欧文·亚隆团体咨询师”的认证。
美国培训师Ruthellen  josselson.ph.D.和Molyn Leszcz,M.D。
中国心理卫生协会大学生心理咨询专业委员会常务委员兼督导委员会委员
中国心理卫生协会团体心理辅导与治疗专业委员会第一二届常务委员
北京高校心理素质研究会前副会长


在线客服

联系电话

0411-39768816

返回顶部